https://roadmap.sh/r/sjmjys954646_roadmap-copy
Roadmaps
Community driven roadmaps, articles and guides for developers to grow in their career.
roadmap.sh
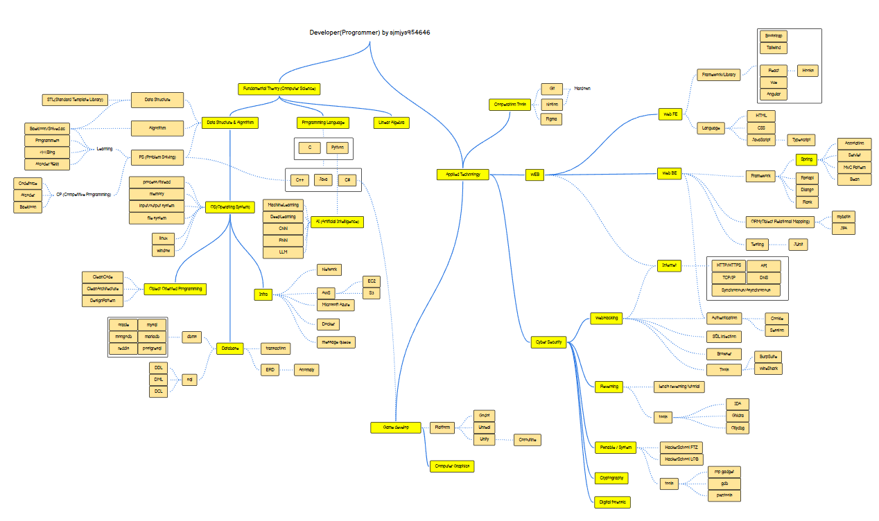
나는 개발자로서 지금까지 어떻게 공부해왔는가를 정리해보았다. 기초 이론, 응용 분야 둘로 나눠서 적었고, 다 적고 나니 한걸음 한걸음 가다보니 많이도 쌓였구나 싶었다.

알고리즘과 BE개발을 해서 그런가 그쪽에대해서 뭔가 자세히 적게 되는것 같았다.
이정도 할 수 있으면 괜찮은 개발자 아닐까?
'프로그래밍 > 후기' 카테고리의 다른 글
| 소프티어부트캠프 3기 최종프로젝트 후기 (0) | 2024.03.03 |
|---|---|
| 소프티5 후기 (0) | 2024.01.18 |
| 매우 뒤늦은 카카오테크캠퍼스 1기 최종프로젝트 소개 (0) | 2024.01.17 |
| 현장실습 후기 (0) | 2023.12.12 |
| 카카오 테크 캠퍼스 1기 수료 후기 (0) | 2023.11.28 |